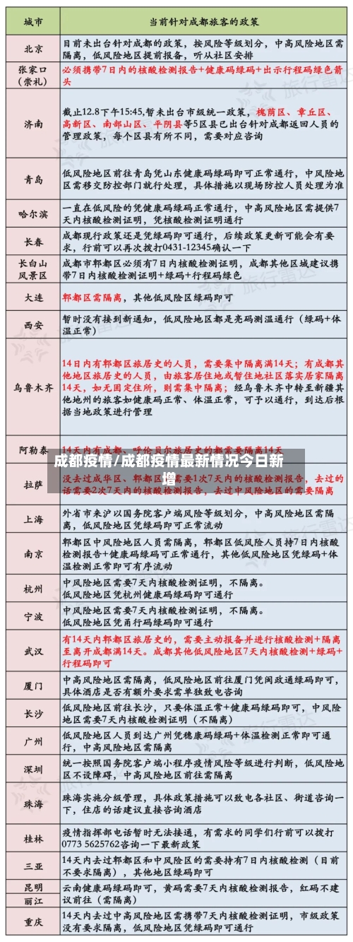
四川成都疫情怎么样
〖壹〗、精准研判疫情形势,及时采取高强度管控措施成都此次疫情传播链条超过20条 ,本土阳性病例数在短期内快速上升,表明病毒传播速度极快、隐匿性强。在此情况下,成都果断采取“全体居民居家3天”的高强度管控措施 ,通过“静默化管理”最大限度减少人员流动,降低交叉感染风险 。

〖贰〗 、月2日,6名新型冠状病毒感染的肺炎患者经成都市公共卫生临床医疗中心全力救治后 ,符合国家解除隔离标准,治愈出院。患者基本信息与入院情况此次出院的6名患者均为近期有武汉旅居史或接触史的人员,具体信息如下:吴某:男 ,37岁,因咳嗽12天、发热3天,于1月23日入院。

〖叁〗、地区分布:成都1例 ,广安2例 。感染来源及情况:成都的1例为省外返蓉的闭环管理人员,无社会活动轨迹。广安的2例在广安市邻水县隔离管控人员中检测发现,均于5月27日诊断为无症状感染者。


成都第一波疫情什么时候结束的
成都第一波疫情于2020年4月4日宣布结束 。在成都疫情结束的前一天,成都市政府发布了《关于全面恢复社会经济秩序的通知》 ,正式宣布疫情已经得到有效控制,并且宣布将进入新的社会发展阶段。当时,成都市政府采取了严格的防疫措施 ,全面封城,实行社会距离,开展大规模的检测 ,建立了快速应急机制,严格控制了疫情蔓延,最终取得了成功。
成都第一波疫情峰值是12月15日 。通过查询相关公开信息显示 ,成都在12月15日已经达到本轮疫情比较高感染峰值,现在开始回落了,近来已经回落到93% ,预计在1月9日结束本轮疫情感染高峰。
新冠第一轮感染2023年1月中旬第一轮疫情基本结束 从12月中旬到1月中旬将是第一波疫情,第一波以城市为主,逐渐会上升起来。第二波是1月下旬到2月中旬,春节前的人员流动造成第二波疫情上升 。第三波是2月下旬到3月中旬 ,春节后返岗返工。这三波疫情构成了今冬的新冠流行峰,持续大概三个月左右。
新冠第一波预计2023年1月3日结束。通过查询相关公开信息显示,(截止于2022年12月28日)新冠疫情得到控制 ,新型冠状病毒肺炎更名为新型冠状病毒感染 。
笫一波新冠2023年1月10日结束。第一波感染高峰到达日是在2022年12月17日,笫一波新冠结束日是在2023年1月10日,达峰进度70%。新型冠状病毒感染 ,原名新型冠状病毒肺炎,简称“新冠肺炎 ”,世界卫生组织命名为“2019冠状病毒病” ,是指2019新型冠状病毒感染导致的肺炎 。
当前防疫形势与任务1月23日武汉封城以来,成都第一波输入型发病高峰进入平稳期。随着假期结束,成都迎来返程高峰 ,将面临第二波输入型疫情的考验,进入第二波防止新输入与第一波存量防扩散相交织的新阶段,面临的防疫形势更趋复杂,任务更加繁重 ,挑战更加艰巨,矛盾更加多元。
成都新增1例,累计125例!累计确诊病例分布于这18个区(市)县→
截至12月1日24时,四川省累计报告新冠肺炎确诊病例1277例 ,其中境外输入688例 。全省现存确诊病例26例,尚在医学观察的无症状感染者20例(较前一日减少1例)。所有183个县(市 、区)均为低风险地区。
截至4月5日0时,四川省累计报告确诊病例558例(其中境外输入19例) ,已治愈出院539例,死亡3例,在院隔离治疗16例 ,533人正在接受医学观察 。全省183个县(市、区)全部为低风险区。无症状感染者情况4月4日0-24时,四川省新增1例无症状感染者,当日无转为确诊病例或解除集中隔离医学观察者。
月6日成都市新增5例确诊病例 ,出院6人,新增3个地点为确诊病人曾停留场所 。具体情况如下:新增确诊病例情况累计确诊:102例。新增病例个案:患者1:男性,49岁,常住武侯区。1月23日与家人前往万州探亲 ,接触的家属于2月1日在当地确诊。
累计出院:42人 。死亡:1人。其余患者情况:88人(其中危重11人)均在定点医院隔离治疗,1365例密切接触者正在接受医学观察。
月17日0—24时,全国新增确诊病例125例 ,其中本土病例89例,境外输入病例36例 。
月28日成都新增1例本土确诊病例,为省外返蓉的集中隔离人员 ,无社会活动轨迹,未造成社区传播风险。 具体信息如下:本土确诊病例情况 该病例为省外返蓉人员,4月26日返蓉后立即纳入集中隔离管理 ,全程闭环转运至隔离点,未接触社会面。
2020年成都疫情时间线
2020年3月18日,成都本轮新冠肺炎疫情累计报告境外输入性确诊病例485例 。 2020年3月31日 ,成都本轮新冠肺炎疫情累计治愈出院539例。2 截至2020年4月1日,成都本轮新冠肺炎疫情已连续36天“零新增”。以上是部分成都疫情时间线,仅供借鉴 。
新冠疫情时间线时间轴简洁版:2019年12月1日:武汉出现首例不明原因肺炎病例。2020年1月23日:武汉封城,实施严格的进出管控措施。2020年2月5日:钻石公主号邮轮在日本横滨港停靠 ,意大利游客下船后返回意大利,成为全球疫情扩散的重要节点 。
成华区之后,成都主城五区中几乎同时(7月30日晚上)宣布加强社会面疫情防控措施的下一个区为锦江、金牛 、青羊、武侯区。时间线与措施升级:7月29日 ,成华区率先宣布全面加强社会面管控,实际执行静态管理。7月30日晚,锦江、金牛 、青羊、武侯四区几乎同步宣布加强社会面疫情防控 ,措施力度与成华区一致。
成都3月疫情封了多少天
天 。成都位于四川省,在2022年3月4成都因疫情严重而被封,截止2022年3月17日才开始解封 ,该地区在3月份封了13天,截止2022年10月15日,该地区已成为低风险地区。
成都3月15日无新增新冠肺炎确诊病例 ,网传“不戴口罩扣6分 ”等消息为谣言。以下是具体澄清内容:疫情数据方面3月15日0-24时,成都无新增确诊病例,累计报告144例,累计出院122人 ,死亡3人,19人仍在隔离治疗(含危重1人),73名密切接触者接受医学观察 。
月27日0-24时 ,成都无新增本土确诊病例及无症状感染者,新增境外输入确诊病例12例、无症状感染者10例。具体疫情情况如下:新增境外输入确诊病例情况病例来源及入境时间:12例确诊病例中,10例为既往通报的无症状感染者转确诊 ,2例为新诊断病例。
截至3月18日24时,成都市昨日(3月18日)无新增新冠肺炎确诊病例,新增出院6人 ,累计报告确诊病例145例,累计出院137人,死亡3人 ,现有5例确诊病例在定点医院隔离治疗,尚有259人(含外地确诊病例在蓉管理的密切接触者)正在接受医学观察 。
四川省已连续5天(2月28日-3月3日)无新增新冠肺炎确诊病例,成都市已连续12天(2月21日-3月3日)无新增确诊病例。 具体数据及情况如下:四川省整体情况 新增数据:3月3日0-24时,四川省无新增确诊病例 ,新增治愈出院11例,新增疑似病例1例,无新增死亡病例。
病例5-8:均为中国籍 ,从乌克兰出发,经罗马尼亚中转,3月21日飞抵成都入境 。3人均于3月22日诊断为无症状感染者 ,3月23日订正为确诊病例。病例9:中国籍,从中国香港出发,3月21日飞抵成都入境。3月22日诊断为无症状感染者 ,3月23日订正为确诊病例 。
本文来自作者[linkustech]投稿,不代表联信号立场,如若转载,请注明出处:https://wap.linkustech.com.cn/lianxin/944.html
评论列表(4条)
我是联信号的签约作者“linkustech”!
希望本篇文章《成都疫情/成都疫情最新情况今日新增》能对你有所帮助!
本站[联信号]内容主要涵盖:联信号,生活百科,小常识,生活小窍门,百科大全,经验网,游戏攻略,新游上市,游戏信息,端游技巧,角色特征,游戏资讯,游戏测试,页游H5,手游攻略,游戏测试,大学志愿,娱乐资讯,新闻八卦,科技生活,校园墙报
本文概览:四川成都疫情怎么样〖壹〗、精准研判疫情形势,及时采取高强度管控措施成都此次疫情传播链条超过20条,本土阳...